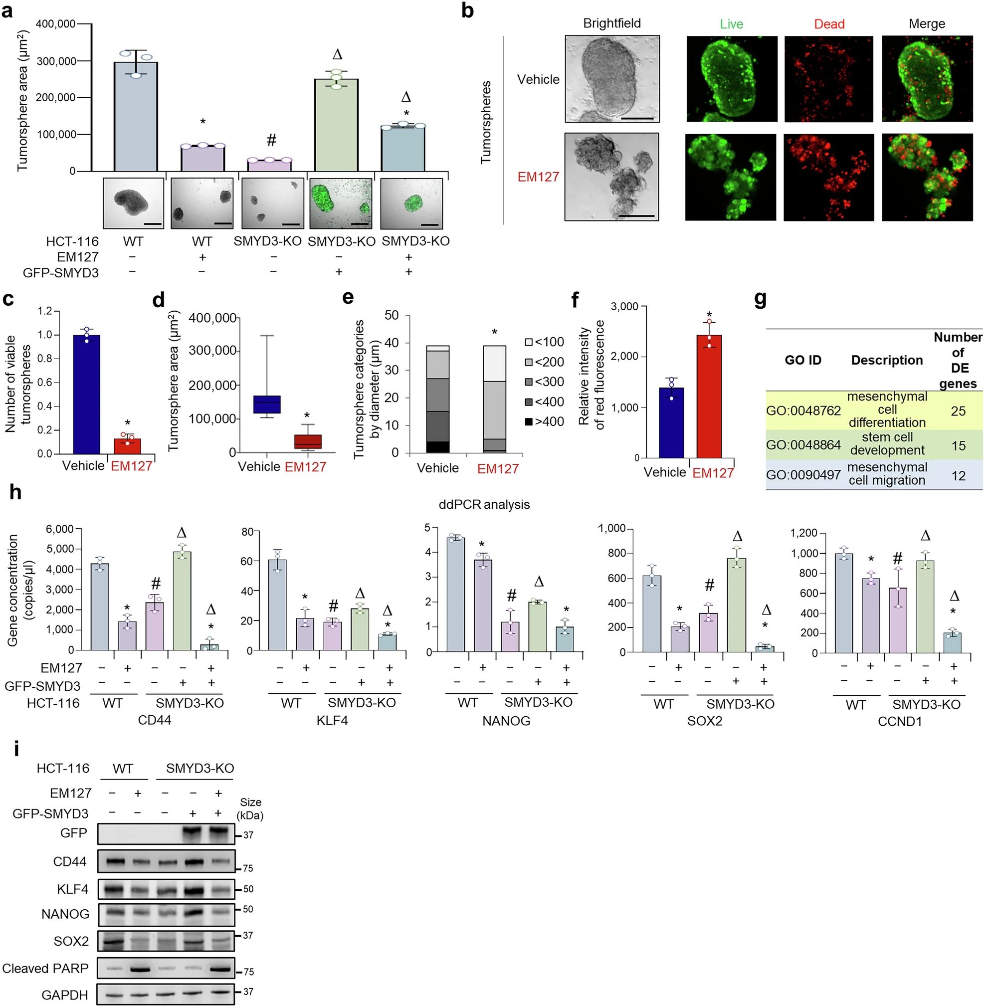
Lo studio, durato oltre tre anni, ha dimostrato che un nuovo farmaco sperimentale (EM217) messo a punto dai ricercatori del de Bellis e coperto da brevetto internazionale, blocca la proteina SMYD3 che le cellule staminali tumorali usano per resistere alle comuni terapie e per causare recidive e metastasi

Una nuova strategia terapeutica mirata contro le cellule staminali tumorali per evitare la resistenza ai comuni chemioterapici e le recidive del carcinoma colorettale. È questa la sensazionale conclusione al quale è giunto il gruppo di ricercatori della Genetica Medica dell’Irccs Saverio de Bellis di Castellana Grotte, coordinata dal prof. Cristiano Simone. Lo studio, durato oltre tre anni, ha dimostrato che un nuovo farmaco sperimentale (EM217) messo a punto dai ricercatori del de Bellis e coperto da brevetto internazionale, blocca la proteina SMYD3 che le cellule staminali tumorali usano per resistere alle comuni terapie e per causare recidive e metastasi.
“Uno dei limiti attuali in oncologia è rappresentato dalla capacità delle cellule tumorali di sviluppare resistenza ai comuni farmaci, limitando l’efficacia degli stessi – riferisce il direttore scientifico prof. Gianluigi Giannelli -La strategia dei ricercatori è stata quella di bloccare tale resistenza mediante una nuova strategia che rende nuovamente efficace i farmaci antitumorali comunemente già utilizzati nella pratica clinica”.
Dunque un nuovo modo per tornare ad utilizzare farmaci già noti, senza ricorrere a cure particolarmente costose come spesso capita in questo campo.
“La chiave di svolta è stata quella di aver compreso i motivi della resistenza alla terapia – prosegue Giannelli – consentendo di personalizzare la terapia nei pazienti che diventano resistenti alla chemioterapia. Si tratta di uno studio di seminale importanza per le ricadute che avrà nella gestione comune dei pazienti con tumore colorettale, perché modificherà il modo di concepire la terapia”.
Il presidente del CIV, Enzo Delvecchio sottolinea “l’importanza di un lavoro di squadra che vede coinvolti ricercatori, oncologi. Chirurghi ed anatomopatologi è sotto gli occhi di tutti. La ricerca ha bisogno di condivisione e di confronto tra le varie esperienze professionali, questa è la modalità del lavoro quotidiano dell’Irccs S. de Bellis”.
Nuovi farmaci, nuove sperimentazioni, nuovi orizzonti per i pazienti che soffrono di una forma di tumore molto comune. “L’Irccs de Bellis è sempre attento a sviluppare innovazioni per migliorare la salute dei cittadini – riferisce il commissario straordinario avv. Luigi Fruscio – il tumore del colon-retto è uno dei big killer, il team di ricercatori dell’Istituto è sempre all’avanguardia per apportare nuove soluzioni a problemi ancora irrisolti”.

Condividi